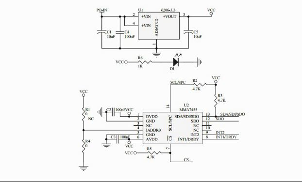
Funkcia
1. Palubný MMA7455 digitálny output(I2C/SPI).
2. nízka spotreba, kompaktné kapacitné micromachined snímač zrýchlenia.
3. Podpora 5V / 3.3V vstup, Palubný RT9161, nižší pokles tlaku než 1117, rýchlejšie načítanie vhodnej rýchlosti.
4. pin štandardné 100mil (2,54 mm), ľahko matrix Rada.
5. Veľkosť: 24.9 mm * 12,7 mm


Kuongshun elektronické, jeden z medzinárodných známych výrobcov a dodávateľov mma7455 3 osi akcelerometer zrýchlenia, ktoré sa nachádza v Číne, teraz má kvalitné výrobky na predaj. Sme vybavení skupina profesionálnych a skúsených pracovníkov, ako aj moderné vybavenie. Ubezpečujeme vás kúpiť zľavy a nízke ceny mma7455 3 osi akcelerometer zrýchlenie vyrobené v Číne od nás a pozrite cenník s nami.
Populárne Tagy: MMA7455 3 osi akcelerometer zrýchlenie dodávateľov Číny, výrobcovia, nízku cenu, kúpiť zľava, cenník, cena, vyrobené v Číne








